
如果你也有這樣的困擾,那就繼續看下去吧。
這篇文章可以幫你有效識別不同年齡段正常兒童的社交模式。

兒童在3歲以前主要是和家庭成員一起游戲和互動。
他們常把同伴看作在家中與他爭奪物品以及大人注意力的對手,而非朋友,所以這個年齡段的兒童通常不會和他人分享。
但1歲后,他們會慢慢培養起一些基本的分享、協助和安慰能力——這也是交友能力的基礎。
孩子會好奇別的孩子對什么感興趣,并模仿,不過通常是因為自己覺得有趣,或是能吸引父母注意。
他們還可能有偏愛的同伴,總是固定一起玩。


一般3~6歲的兒童具有的是以功能性為目的、自我中心的友誼概念。
如果問兒童:那個孩子為什么是你的朋友?
他的回答常常是因為距離近(住在隔壁),或某件物品(他很羨慕另一個孩子的玩具,想拿來玩)。
對于朋友的界定通常單向地從自我出發(他能幫助我,或他喜歡我)。
玩具和游戲是這個階段友誼的重點,兒童游戲時會逐漸意識到玩耍需要共享和輪流,否則一些活動無法進行,不過他們仍然不太會合作。
孩子之間的沖突通常和侵占物品、空間有關;到5、6歲時,沖突還可能發生在游戲規則和判定輸贏這些方面。
同時他們認為,沖突必須通過最后通牒或者武力手段才能解決。
這個階段的兒童可能會幫助或安慰受挫的朋友,但他們會認為安撫情緒應當是家長或老師的任務,而非自己。

這個階段的阿斯伯格綜合征兒童在玩耍時,通常對結果有很清楚的設想,但無法有效將這個想法告訴同伴,也無法接受同伴建議,導致自己預期的結果經常無法實現。
舉個例子:
某個阿斯伯格綜合征兒童在搭積木,他心里已經想好成品的樣子,結果其他兒童在他認為不該放積木的地方擺了一塊積木,這令他很生氣;而另外那個兒童也不理解,為什么自己提供幫助會遭到對方拒絕。
阿斯伯格綜合征兒童在游戲時容易顯得特別霸道,不遵守傳統游戲規則,視其他兒童為下屬。而其他兒童會討厭這種行為。
因此,阿斯伯格綜合征兒童容易受到排斥,失去發展交友能力的機會。


兒童在這個階段開始意識到某些游戲需要和朋友一起玩,而這些朋友也正好喜歡這些游戲。
大部分兒童能夠開始了解同伴的想法和感受,當意識到自己的某些行動和意見可能會傷害對方時,可以為了避免傷害,控制自己的某些行動和想法。
兒童開始根據人的個性交朋友(跟他一起玩很有趣),而非擁有的物品。
互惠的概念(她來給我過生日,我也要給她過),真誠分享的態度,以及游戲的公平原則,變得越來越重要。
處理沖突時,兒童普遍認同違規者必須撤回自己的行為,而受害者希望讓對方感到同樣的不適,即“以牙還牙”。

8歲左右,兒童開始有“最好的朋友”這個概念,這個人不僅是游戲時的首選伙伴,也是能夠幫助自己解決實際問題 (他知道怎么做這道題)和放松情緒(我難過時,她會逗我開心)的人。
不過不是所有兒童都有“最好的朋友”。

在第三階段,兒童交朋友時已經很在意性別了,同時也不再局限于對方能否幫助自己,還會根據人格特性。
朋友是一個以互補的態度、想法和價值觀提供真心關愛的人。
孩子的自我意識逐漸增強,越來越需要伙伴和恒久的友誼:
他們強烈希望同伴能喜歡自己,朋友之間分享更多話題,特別是分享情緒和互相支持變得更重要。
同伴小團體的影響力增大,甚至經常大于成人的意見,這對自信心的塑造以及培養合適的社會行為有重要作用。

這個階段的兒童會在起沖突時開始使用更有效的修復方法。
如爭論時火氣不那么大,暫時分開以避免直接對立;坦承錯誤,而不只是簡單分出輸贏;若沖突成功解決,反而能增強彼此的關系等。
這些技巧也是成年以后人際交往技巧的基礎。

前三個階段的友誼還只限于小范圍的親密朋友,到第四階段,朋友的數目以及交友的廣度和深度都會增加。
友誼的定義更抽象,也不具有任何獨占性或排他性。
人們會基于不同需求(比如得到安慰、分享樂趣或獲得建議)結交不同朋友。
朋友提供個人認同感,與自己的人格相容。

這個階段很重要的一點是:一個人必須首先接受自己,然后才能在成人的層次上和他人建立聯系。
否則,友誼就會成為解決個人事務的手段。
在青少年階段,友誼主要基于共同興趣,比如學業成就、參與共同活動等。
在這個階段,與朋友相處的時間和對朋友的忠誠都會超過家人。
解決沖突的方式主要包括了自我反省、妥協和談判。

怎么樣?是否有幫你了解兒童社交模式?
如果你家孩子確實存在某些社交問題,或者想知道應該如何提高孩子的社交技巧?
還請繼續關注我們,更多干貨持續分享中!


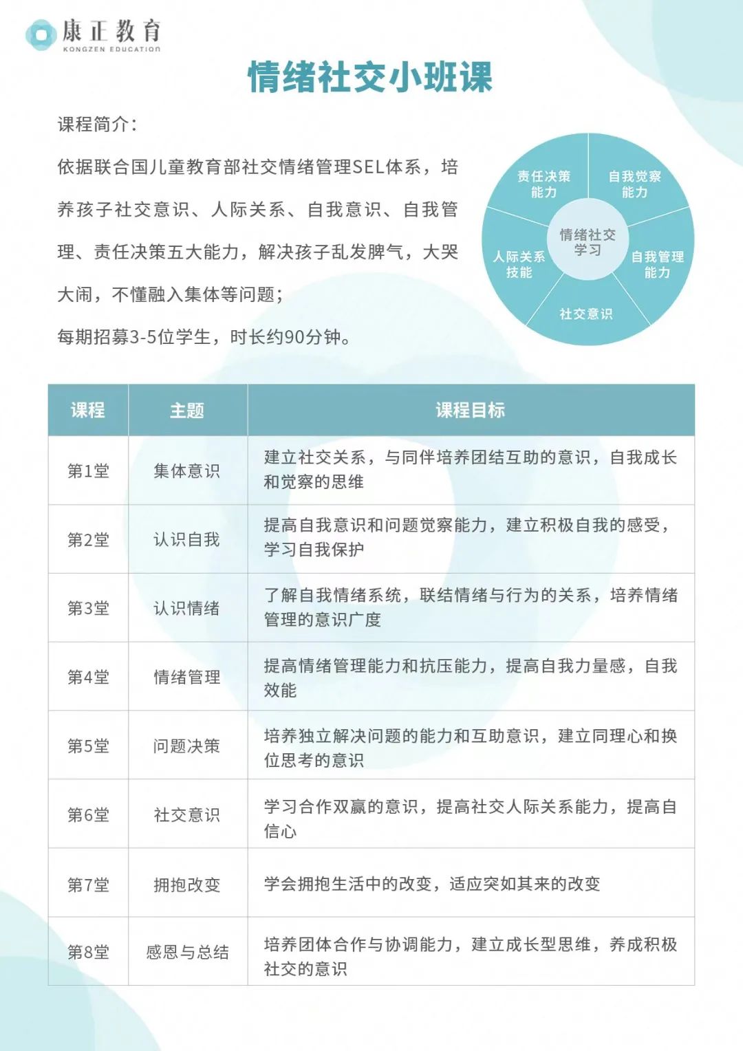
康正教育特別推出的情緒社交小班課
幫助孩子有效提高社交力
歡迎各位咨詢了解~


康正教育顧問
地址:廣州市天河區珠江東路28號越秀金融大廈4樓
電話:020-89284393(中/英雙語可)
24小時緊急電話:18824916606
機構簡介
廣州康正心理健康成長中心(簡稱康正心理),秉承“回歸心理本源”的理念,專注于中國青少年兒童心理健康發展的領域,結合最前沿的腦科學和心理學研究成果,深度構建適合中國孩子的心靈成長體系,提供國際化、科學化、專業化的一站式高品質心理健康服務。


康正教育顧問
地址:武漢市江漢區淮海路6號華發中城國際中心2樓
電話:027-83628127(中/英雙語可)
24小時聆聽熱線:18971656870
機構簡介
康正心理健康教育中心,位于武漢市中心武漢商務區——華發中城國際中心,是一家關注青少年心理成長的心理健康服務中心。成立目的在于探索孩子心理問題、心理困惑的本質,基于臨床心理學實證研究成果,共同為兒童青少年來訪者和其家庭提供針對性、循證的、全面的、一體化心理心理健康服務,為促進兒童青少年心理健康和推動社會和諧發展提供重要知識基礎和科學支撐。
